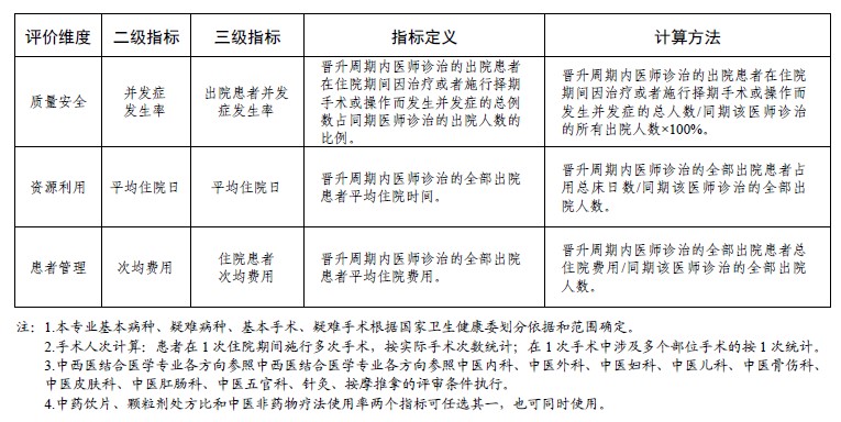
| 附件1-7:广东省卫生专业技术人才职称中医专业评价标准条件 第一章总则 一、本标准适用于在广东省医疗卫生机构从事中医内科、中医外科、中医妇科、中医儿科、中医骨伤科、中医皮肤科、中医肛肠科、中医五官科、针灸、按摩推拿、中医康复、中医治未病、全科医学(中医类别)、中西医结合医学等专业技术工作的在职在岗卫生专业技术人才职称评价,并根据卫生健康行业发展和需要适时调整适用范围。 二、本专业职称设置初级、中级、高级三个层级。初级分设士级和师级,高级分设副高级和正高级。职称名称分别为:医士、医师、主治医师、副主任医师、主任医师。 三、初、中级职称以考代评,考试全国统一组织实施。副高级职称实行考试与评审相结合、正高级职称实行答辩与评审相结合的方式评价。 四、卫生专业技术人才申报各级职称,须同时具备第二章基本条件和第三章相应等级评价条件。 第二章基本条件 一、遵守国家宪法和法律,贯彻新时代卫生与健康工作方针,自觉践行“敬佑生命、救死扶伤、甘于奉献、大爱无疆”的职业精神和“珍爱生命、崇尚科学、乐于奉献、团结进取”的广东医生精神,具备良好的政治素质、协作精神、敬业精神和医德医风。 二、身心健康,心理素质良好,能全面履行岗位职责。 三、取得相应职业资格,并按规定进行注册,取得相应的执业证书。 四、现职称期间,年度考核或绩效考核为合格(称职)以上等次的年限不少于申报职称等级要求的资历年限。 第三章评价条件 第一节初级职称评价条件 本专业技术人员通过相应资格考试取得的职业资格,视同取得相应专业类别的初级职称。按照《中华人民共和国医师法》参加医师资格考试,取得执业助理医师资格,可视同取得医士职称;取得执业医师资格,可视同取得医师职称。按照《中华人民共和国中医药法》参加中医医术确有专长人员医师资格考核,取得中医(专长)医师资格,可视同取得医师职称。 第二节中级职称评价条件 本专业技术人员经全国卫生专业技术资格考试(中级)合格后,取得中级职称。具备相应专业学历,并符合下列条件之一的,可报名参加考试: 一、具备博士学位,并取得住院医师规范化培训合格证书; 二、具备硕士、大学本科学历或学位,取得住院医师规范化培训合格证书后从事医疗执业活动满2 年; 三、具备大专学历,取得住院医师规范化培训合格证书,经执业医师注册后从事医疗执业活动满6 年; 四、具备中专学历,取得住院医师规范化培训合格证书,经执业医师注册后从事医疗执业活动满7 年。 第三节高级职称评价条件 一、申报条件 (一)学历、资历要求。 1.副主任医师 符合下列条件之一: (1)具备大学本科以上学历或学士以上学位,取得主治医师职称满5 年且现受聘于相应层级工作岗位; (2)具备大专学历,在县级及以下基层医疗卫生机构工作,取得主治医师职称满7 年且现受聘于相应层级工作岗位。 2.主任医师 具备大学本科以上学历或学士以上学位,取得副主任医师职称满5 年且现受聘于相应层级工作岗位。 (二)工作量要求。 现职称期间,符合相应工作量要求,具体见附表1。 二、评审条件 (一)专业能力要求。 1.副主任医师 (1)熟悉中医基础理论和现代医学专业知识,能熟练运用中医经典理论、中医诊疗手段进行诊疗,辨证运用中药处方,积极开展使用中医非药物疗法,彰显中医药疗效。同时,熟悉本专业国内外现状及发展趋势,不断吸取新理论、新知识、新技术并用于医疗实践,熟悉本专业相关的法律、法规、标准与技术规范。具有较丰富的本专业工作经验,能熟练正确、合理运用中医药救治疑难危重病人,具有指导本专业下级医师的能力。 (2)将病案作为评价载体,采取个人提供与随机抽取方式,选取5 份申报人主治或主持的、能够反映其专业技术水平的抢救、死亡或疑难病案进行评价。 (3)利用病案首页等医疗卫生机构信息系统相关数据,重点从技术能力、质量安全、资源利用、患者管理等维度科学评价申报人执业能力水平。将以中医为主治疗的出院患者比例、中药饮片处方、中医治疗疑难危重患者数量、中医非药物疗法使用率、诊治病种范围和例数、手术级别和例数、术后并发症发生率、平均住院日、次均费用等作为重要评价指标,具体见附表2。 2.主任医师 (1)熟练掌握中医专业基础理论知识与现代医学技术,并有所专长。能系统运用中医经典理论、中医诊疗手段进行诊疗,辨证运用中药处方,推广普及中医非药物疗法,中医药疗效突出。同时,深入了解本专业国内外现状及发展趋势,不断吸取新理论、新知识、新技术并用于中医临床实践。具有丰富的本专业工作经验,能熟练运用中医治疗疑难复杂病症或解决重大技术问题,开展师带徒或具有指导本专业下级医师的能力。 (2)将病案作为评价载体,采取个人提供与随机抽取方式,选取5 份申报人主治或主持的、能够反映其专业技术水平的抢救、死亡或疑难病案进行评价。 (3)利用病案首页等医疗卫生机构信息系统相关数据,重点从技术能力、质量安全、资源利用、患者管理等维度科学评价申报人执业能力水平。将以中医为主治疗的出院患者比例、中药饮片处方、中医治疗疑难危重患者数量、中医非药物疗法使用率、诊治病种范围和例数、手术级别和例数、术后并发症发生率、平均住院日、次均费用等作为重要评价指标,具体见附表2。 (二)工作业绩要求。 工作业绩实行成果代表作制度。申报人应提交取得现职称以来代表个人专业技术能力和水平的标志性工作业绩1-3 项(每项提供1 份): 1.副主任医师 (1)解决中医专业临床诊治过程中的急危重症、疑难、复杂、重大问题、技术难点等所形成的在专业领域内有一定代表性的完整临床病案、手术/操作视频、应急处置情况报告、流行病学调查报告、疫病中医防治报告等。 (2)结合中医临床实践,在公开出版发行专业期刊上发表的学术论文;参与编写的中医专业著作等。 (3)主要参与的科研课题,获得的科技成果奖或教学奖励等。 (4)吸取新理论、新知识、新技术形成具有中医特色的技术专利。 (5)向大众普及中医专业科学知识形成的科普作品。 (6)参与起草制定的中医技术规范、卫生标准、临床指南或专家共识。 (7)通过带教一定数量的中医住院医师规范化培训医师、实习生、研究生、进修生、师承人员,以及主持教学课题等工作形成的人才培养报告。 (8)其他可以代表本人专业技术能力水平的业绩成果。 2.主任医师 (1)熟练解决中医专业临床诊治过程中的急危重症、疑难、复杂、重大问题、技术难点等所形成的高质量、示范性临床病案、手术/操作视频、应急处置情况报告、流行病学调查报告、疫病中医防治报告等。 (2)结合中医临床实践,在公开出版发行专业期刊上发表的学术论文;参与编写的中医专业教材、著作。 (3)主持的科研课题,获得的科技成果奖或教学奖励等。 (4)吸取新理论、新知识、新技术形成具有中医特色的技术专利。 (5)向大众普及的中医养生、保健、康复等中医特色的科普文章、音视频、应用程序等且具有重大影响力的作品。 (6)主持研究并撰写具有中医特色的技术规范、行业标准、专家共识等。 (7)通过带教一定数量的中医住院医师规范化培训医师、研究生、进修生、师承人员,以及主持教学课题等工作形成的高质量人才培养报告或获得的教学竞赛奖项。 (8)其他可以代表本人专业技术能力水平的业绩成果。 第四章附则 一、本标准条件由广东省人力资源和社会保障厅、广东省卫生健康委员会、广东省中医药局负责解释。 二、本标准条件自2022 年5 月1 日起实施,有效期5 年。原《关于印发广东省卫生技术人员高、中级专业技术资格条件的通知》(粤人职〔1999〕23 号)同时废止。 三、本标准条件未涉及的相关事项,按国家和省有关文件规定执行。 四、本标准条件有关词语或概念的解释见附录。 ![]() ![]() ![]() (责任编辑:lengke) |







(责任编辑:lengke)