医学高级职称考试网(www.51gaoji.com)

卫生高级职称考试网

各地

动态

北京 天津 上海 重庆 河北 山西 贵州 黑龙江 辽宁 吉林 江苏 浙江 安徽 福建 江西 山东
河南 湖南 湖北 广东 海南 四川 云南 内蒙古 广西 陕西 甘肃 宁夏 青海 西藏 新疆 全国

2017年广东省卫生高级资格评审申报时间9月1日-8日

时间:2017-08-20 11:09来源:卫生高级职称考试网 作者:lengke 点击:
关于做好2017年度卫生系列高级专业技术资格评审工作的通知 粤卫函〔2017〕1130号 各地级以上市及顺德区卫生计生局(委),省直及委直属有关单位: 根据省人力资源社会保障厅《关于做好2017年度职称评审工作的通知》(粤人社发〔2017〕146号)精神,为做好201

关于做好2017年度卫生系列高级专业技术资格评审工作的通知

粤卫函〔2017〕1130号

各地级以上市及顺德区卫生计生局(委),省直及委直属有关单位:

根据省人力资源社会保障厅《关于做好2017年度职称评审工作的通知》(粤人社发〔2017〕146号)精神,为做好2017年度卫生系列高级专业技术资格评审工作,现将有关事项通知如下。

  一、申报材料受理时间及地点

  2017年9月1日-8日为受理省直、委直属单位申报材料的时间,受理地点:省卫生计生委办公楼南座4楼会议室(广州市先烈南路17号);9月12日为受理各市申报材料时间,受理地点:广州市第二工人疗养院(广州市花都区梯面镇广州市第二工人疗养院)。逾期不再受理。各市各单位受理申报材料的时间、地点由各市各单位自定。

  二、申报途径和范围

  (一)我省各级医疗卫生机构中从事医疗、公共卫生、药学、护理、医技等卫生专业技术工作的在职在岗人员,应通过其所在单位申报。多点执业医师应通过主要执业机构申报。已设有卫生专业高级评审委员会的中直、部属和省直单位的人员,原则上应在本单位所属评委会申报评审,如确需委托我委评审的,须经其人事主管部门审核同意,并出具委托函。

  (二)今年起,广州、深圳市卫生系列(专业)副高级职称评审由广州、深圳市人力资源社会保障部门负责,广东省人民医院、汕头大学、广州医科大学、广东药科大学、广东医科大学等单位卫生专业技术人才职称由单位自主评审。我委不再受理上述地区和单位相关人员的申报。

  (三)专业技术人员申报两个系列资格,按原省人事厅《关于明确当前专业技术资格申报评审若干问题的通知》(粤人发〔2007〕197号)有关规定执行。其中因工作变动转换了专业技术职务系列的人员,须在现专业技术岗位工作满1年,才能按现岗位资格条件规定申报评审同档次的专业技术资格;取得现岗位同档次专业技术资格后,申报比转换系列前高一档次的专业技术资格的,现岗位技术工作时间至少满2年。资历时间可按变动专业技术工作前后实际从事相应档次专业技术工作的年限累加计算,工作能力、业绩成果和论文著作等条件从取得现岗位专业技术资格后算起。

  (四)突出贡献人员申报评审按《广东省人力资源和社会保障厅关于突出贡献人员专业技术资格评定暂行办法》(粤人社发〔2012〕38号)有关规定执行。离退休人员、高层次留学回国人员和博士后研究人员申报评审按原省人事厅《广东省离退休人员专业技术资格评定暂行办法》《广东省高层次留学回国人员专业技术资格评定暂行办法》和《广东省博士后研究人员专业技术资格评定暂行办法》(粤人发〔2004〕223号)、省人力资源社会保障厅、省科技厅《关于进一步改革科技人员职称评审评价的若干意见》(粤人社规〔2015〕4号)有关规定执行。

  (五)按照中共中央办公厅、国务院办公厅《关于深化职称制度改革的意见》(中办发〔2016〕77号)规定,公务员不得参加专业技术人才职称评审。

  (六)今年起,在我省全面开展基层卫生专业技术人员职称评审工作。我省县(市、区)级及以下医疗卫生机构(不含三级医疗卫生机构),包括县(市、区)级医院和专业公共卫生机构、乡镇(街道)卫生院、社区卫生服务中心(站)、村卫生室等医疗卫生机构的卫生专业技术人员申报基层卫生高级职称评审,按省人力资源社会保障厅、省卫生计生委《关于进一步改革完善基层卫生专业技术人员职称评审工作的实施意见》(粤人社规〔2016〕14号)执行。

  三、申报评审条件及有关政策

  卫生系列高级专业技术资格评审严格按照省人力资源社会保障厅的有关规定执行。

  (一)按照国家和我省深化职称制度改革的意见精神,对于全面实行事业单位岗位管理的单位,一般应在岗位结构比例内开展职称评审。基层医疗卫生机构人员申报基层或非基层卫生专业评审时,单位均应根据事业单位核定的岗位结构比例等额推荐评审。

  (二)申报人要按资格条件中“在职在岗”要求,对有执业准入要求的,必须具有相应类别的执业资格并已登记注册。根据执业范围或者专业技术资格类别,申报《广东省卫生系列高级专业技术资格评审申报学科专业分类表》(附件1)中相应的专业。

  (三)根据原省人事厅《关于改革和完善卫生系列高级专业技术资格评价方式的通知》(粤人发〔2005〕311号)要求,凡申报卫生系列高级专业技术资格的人员,必须先参加广东省卫生系列高级专业技术资格实践能力考试,成绩合格者才能申报,并作为专业技术水平、能力评价的重要依据之一。凡申报卫生系列正高级专业技术资格的人员须进行答辩,答辩成绩作为评审正高专业技术资格的重要依据之一。今年正高级答辩将继续采用PPT汇报与专家提问相结合的形式,每人答辩时间30分钟。答辩时间及地点另行通知。

  (四)继续推进论文代表作制度,申报人提交的论文代表作原则上应能够在“中国知网”和“万方数据知识服务平台”网站检索到。为贯彻落实《国务院办公厅优化学术环境的指导意见》(国办发〔2015〕94号),加强科学道德和学风建设,抵制学术不端行为,从今年起,申报人提交的论文代表作将统一委托检测机构使用“中国知网学术不端文献检测系统”进行学术相似性检测,文字复制比一般不应超过30%。检测结果由检测机构直接送交评委会日常工作部门。在国外专业期刊上发表的论文或外国语言类论文代表作,暂不要求复制比检测,但须进行论文检索,外文论文提供中文译文。

  (五)职称外语和计算机应用能力条件按省人力资源社会保障厅《关于做好2017年度职称评审工作的通知》(粤人社发〔2017〕146号)执行。申报评审卫生系列高级专业技术资格,职称外语计算机应用能力考试不作硬性要求。

  (六)继续教育条件按《专业技术人员继教教育规定》(人社部令第25号)等相关政策规定执行。申报评审时需提供2014年、2015年、2016年的继续教育合格证明。

  (七)城市卫生支援基层卫生工作严格按省卫生计生委《关于印发广东省城市卫生支援基层卫生实施方案(2013年版)的通知》(粤卫函〔2014〕72号)等相关政策规定执行。2014年1月15日之前已经按规定安排支援工作的,以在评委会日常工作部门备案情况为准。符合下列条件之一的人员,可不列入支援基层卫生工作范围:取得医师资格以来,已在县及县以下卫生或教学机构连续工作一年以上;取得医师资格以来,受国家部委、省委、省政府或省级组织、人力资源社会保障、卫生计生行政部门派遣,参加援外、援藏、援疆以及其他救灾、援建、国际救援等特殊援助任务,且已在受援地连续工作一年以上。

  (八)基层卫生专业技术人员申报基层卫生高级职称评审时,参照我省统一的卫生专业高级职称申报条件执行,但对论文、科研课题要求不做硬性规定,同时应提交能够反应其业绩能力水平的材料,如:常见病、多发病诊治专题报告、病案分析、专业技术工作总结、新技术新项目推广应用、健康教育与健康促进次数、健康档案管理数等。

  (九)基层卫生技术人员申报非基层卫生高级职称评审,应按照我省统一的卫生专业高级职称申报条件执行,原资格条件及相关文件中针对基层医疗卫生机构的倾斜政策不再执行。基层卫生技术人员当年不可同时申报基层卫生专业高级职称评审和非基层卫生专业高级职称评审。

  四、申报程序和申报材料要求

  (一)个人提交申报材料。

  2017年度卫生系列高级专业技术资格评审工作采取网上申报和纸质申报相结合的方式。申报人应根据自己的专业技术岗位,对照国家、我省的职称政策及相应资格条件,按照“申报人员须知(2017年版)”要求,如实填报并必须一次性提交全部申报材料(过后不得补充和更换)。申报人应保证所填网上信息和所提交纸质材料真实、可靠、可溯源,凡未如实申报和弄虚作假的,一经发现并核实,取消当年申报(或评审通过)的资格,且自下年度起3年内不得申报,并按《事业单位工作人员处分暂行规定》和《中国共产党纪律处分条例》有关条款处理,同时视情形在全省范围内进行通报批评。

  申报人需在8月7日至8月21日登录广东卫生人才网(网址:http://www.gdwsrc.net),在《广东省卫生系列高级专业技术资格网上申报系统》中填写个人申报信息,根据要求上传有关资料,并提交相关纸质材料。申报材料相关要求和表格在广东卫生人才网“高级职称评审”栏目中下载。

  (二)单位审核。

  单位应组建由人事职改干部、技术主管及专业技术人员组成的“审核评价小组”,对申报人取得现专业技术资格以来的职业道德、思想政治表现、专业技术工作业绩成果、工作表现及申报材料的真实性提出准确客观的评价意见。经单位审核评价小组评议,以无记名方式表决获小组到会人数过半通过的申报人,方可推荐评委会评审。基层医疗卫生机构应在召开评价会议前将单位本年度可使用高级专业技术岗位职数进行公告,且推荐评审总人数不得超过本年度可使用的高级专业技术岗位职数。单位应建立审核评价会议记录备查制度,记录内容包括开会时间、地点、出席会议人员名单、审核评价对象、成员发言要点,投票评议结果等。

  单位应认真审核申报材料,确保申报材料真实、可靠、可溯源。对申报人提交的材料,凡为复印件的,审核后须注明“经审核,与原件相符”。其它需要审核的材料,均须签名盖章,谁审核谁签名盖章谁负责。对不符合申报条件的材料,应注明原因退回,并及时告知申报人。省高评委会日常工作部门将视申报材料审核情况对单位审核工作进行通报。

  单位应做好评前公示工作。要按规定将申报材料,特别是《卫生系列高级专业技术资格申报人基本情况及评审登记表》(申报评审卫生版表三)、《卫生系列高级专业技术资格申报人员考核表》(申报评审卫生版表四)和单位的投诉受理部门及电话,同时在单位显著位置张榜和单位网站首页进行公示。其他申报材料放置在单位会议室等公共场所,以备查验。评前公示时间不少于7个工作日。对公示期间被举报的问题,经查实存在弄虚作假和其它违规行为的,一律不予报送,并按有关规定处理;对一时难以核实的,应如实注明,申报材料先行报送,但不得停止核查,核查结果应及时报送评委会日常工作部门。在申报至评审结果公示期间出现的负面情况,单位应及时上报评委会日常工作部门。

  各单位应于9月4日前完成网报及纸质材料的审核上报工作。

  (三)主管部门审核。

  主管部门要认真审核申报材料及基层医疗卫生机构本年度可使用高级专业技术岗位职数,对经审核不符合申报条件、申报程序的申报材料,应及时按原报送渠道退回,并请报送单位书面告知申报人。

  五、评审收费

  按原省人事厅《关于转发省物价局、省财政厅〈关于调整专业技术资格评审费标准的复函〉的通知》(粤人发〔2007〕35号)、原省物价局《省物价局关于同意省卫生厅收取专业技术资格评审费的复函》(粤价函〔2013〕424号)执行。评审费每人收取580元(含各市送审费用),对需要进行论著鉴定和参加答辩的人员分别另收取论著鉴定费200元答辩费140元。申报人上交的费用缴交财政专户,已提交申报评审材料但因不符合要求而被退回的,一律不予退费。

  省直及委直有关单位收取的费用全部上交,各市留存的送审费按有关规定执行。

  六、纪律要求

  各单位和主管部门要严格遵守职称工作纪律,严格把好审核关,严厉打击申报评审工作中弄虚作假、徇私舞弊、包庇偏袒等违纪违规的行为。要强化责任追究,对职称申报、推荐、评审等环节要严格实行“谁审核,谁签名;谁签名,谁负责”的管理责任制,哪个环节、哪个方面出现问题,一经查实,将依法依规追究有关人员的责任,并依照《事业单位工作人员处分暂行规定》和《中国共产党纪律处分条例》有关条款处理,同时视情形在全省范围内进行通报批评。

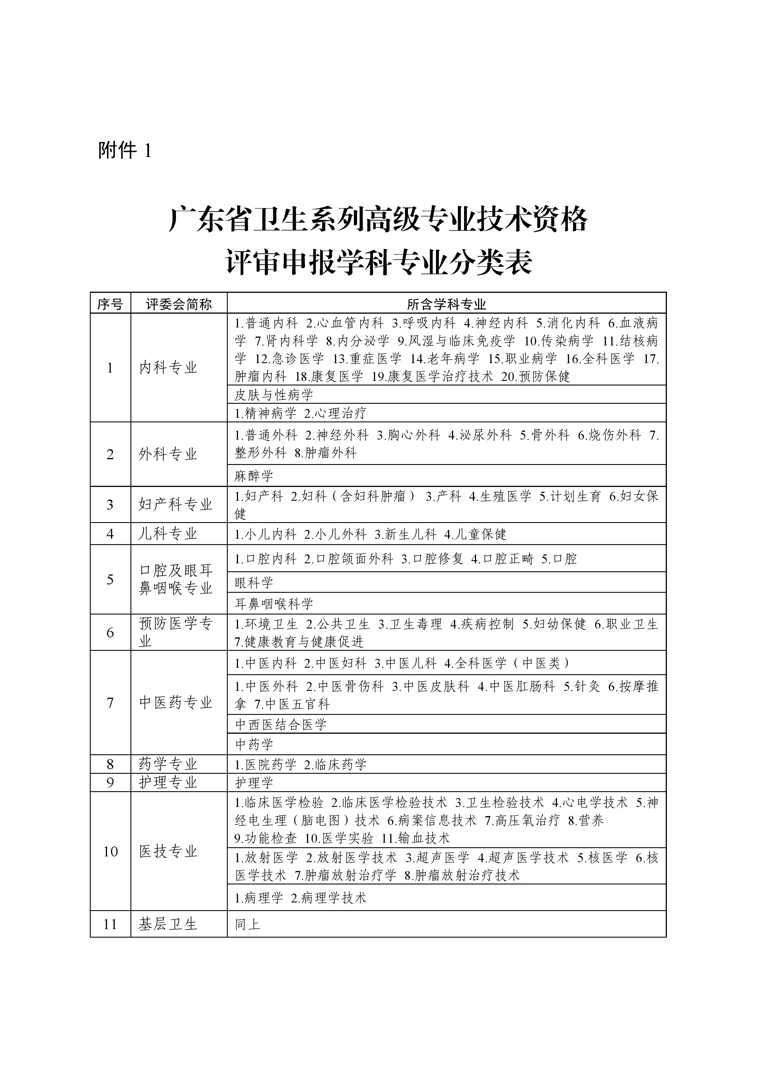
  附件:广东省卫生系列高级专业技术资格评审申报学科专业分类表

广东省卫生计生委

2017年7月31日

  相关文件下载:

  2017年广东省卫生系列高级专业技术资格评审主要文件

  广东省卫生系列高级专业技术资格评审申报人员须知(2017年版)(非基层)

  广东省卫生系列高级专业技术资格评审申报人员须知(2017年版)(基层)

  2017年评审表格样板

(责任编辑:lengke)
顶一下
(0)
0%
踩一下
(0)
0%
------分隔线----------------------------
发表评论
请自觉遵守互联网相关的政策法规,严禁发布色情、暴力、反动的言论。
评价:
表情:
验证码:点击我更换图片
在线客服
推荐内容